广州慧正智联科技有限公司

企业已认证
墙面漆
工业涂料
NT-20+是上海鹏图抗菌新材料有限公司最新研发的一款针对多彩涂料体系适配的防霉抗菌剂,具有超高性价比的五合一杀菌、防腐且带有防霉效果的微生物控制剂
研究课题:BIT/罐内杀菌
上海鹏图推出NT-20+多彩专用耐高温五合一防霉抗菌剂
NT-20+是上海鹏图抗菌新材料有限公司最新研发的一款针对多彩涂料体系适配的防霉抗菌剂,具有超高性价比的五合一杀菌、防腐且带有防霉效果的微生物控制剂,卡松/广谱杀菌、BIT/MIT长效抑菌、DM/罐内空间杀菌、咪唑/高效防霉五合一多组份协同增效配合,杀菌、防腐的基础上增加产品的防霉效果。在多彩涂料体系中能有效地杀灭细菌和抑制细菌、霉菌的生长,在高温环境下也有优异的防腐作用。多重效果只需一支型号就可搞定,具有超高性价比!

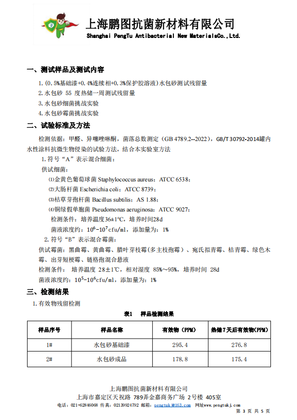
通过有效物残留测试,对比得出 NT-20+防霉抗菌剂在水包砂中55℃热储7天后有效物残留量仍然可以达到最低抑菌浓度。高温情况下也具有优异的抗菌性能。

水包砂加入NT-20+防霉抗菌剂热储实验
进一步实验表明,水包砂涂料在使用NT-20+防霉抗菌剂后,细菌挑战28天实验,可达0级抗菌,多彩体系每吨基础漆添加5公斤,连续相添加4公斤,保护胶溶液添加3公斤,能保证多彩涂料成品漆在生产、运输、储存期间不会出现腐败、变质等问题且增加了产品对霉菌抑制效果。
NT-20+ 五合一抗菌防霉剂
抗菌机理及显著特点
NT-20+是多彩专用的五合一抗菌防霉剂,基于复合钠盐噻唑啉酮等水性分散体广谱抗菌防腐剂,本品刺激性低 无 VOC,对水中常见的细菌,真菌和酵母菌有效, 在低添加量
下能有效防止微生物侵扰。水中分散性好,不产生泡沫、不易燃、毒性低; 环境中易分解,不会对环境造成累积污染。灰白色悬浮液 轻微特征气味
理化指标

包装规格
本品制式包装为 25kg 和 IBC 塑料桶,也可根据用户需要采用包装。在避免阳光直射和常温下保质期为 12 个月,生产日期同批号。
使用说明
建议添加基础漆5‰,连续相4‰和保护胶溶液3‰,使用量要视不同种类的乳液和不同产品的保护需求而定,同时也受不同微生物侵染程度的影响。 根据不同产品不同情况用量宜
相应调整;使用前,注意体系的PH值,并避免体系残存还原性物质和亲核物质。上海鹏图检测中心可帮助客户试验得出特殊配方下的建议添加量。
最小抑菌浓度(MIC/ppm)


注意事项
个人防护:本品应避免与眼睛直接接触!一旦接触,应立即用大量清水冲洗,不可延误!不可与皮肤长时间接触。人工操作应配戴防护眼镜和防酸手套。
储存方式:本品贮存过程中不可与还原性金属接触(如金属铁、 铝等) ,不可与氧化 还原性物质接触。
NT-20+防霉抗菌剂样品检测报告





NT-20+多彩专用耐高温五合一防霉抗菌剂 ,一支助剂解决您多重微生物烦恼。经济实惠的同时在这个夏季保证您的产品储存无忧。
NT-20+防霉抗菌剂同时也可以适用于乳胶漆、白乳胶、糯米胶等多种体系的杀菌防腐防霉,可咨询我司业务人员为您提供全套解决方案。
目前该产品已经进驻优料库,如需索样请点击:上海鹏图NT-20 多彩专用耐高温五合一防霉抗菌剂
(0)