光热超疏水防/除冰涂层研究进展
Research Progress in Photothermal Superhydrophobic Anti-icing/De-icing Coating
王展博,龚徳朋,张超灿*
(武汉理工大学材料科学与工程学院,武汉430070)
摘要:
【目的/意义】冰雪积聚在航空航天、风电、电力传输等领域引发严重安全隐患与经济损失,新型光热超疏水涂层通过“被动防冰-主动融冰”协同机制,显著提升防/除冰效率。【分析/评论/进展】根据光热转换机理及传热过程,从不同光热材料体系出发,对基于碳基材料、金属材料、半导体材料和高分子材料以及其他材料的光热超疏水防/除冰涂层进行详细阐述,讨论不同材料体系涂层的被动防冰性能和主动除冰性能,明确不同材料体系的光热超疏水防/除冰涂层的研究进展及现存问题,并结合当前材料科学、表面工程及智能响应技术的发展趋势,最后提出“动态适应性防/除冰涂层”创新设计理念。【结论/展望】通过对不同光热超疏水涂层的研究进展进行总结,明确光热材料对超疏水涂层的主动除冰起着关键性的作用,为未来防/除冰涂层的研究与发展提供一定的启示与参考。
关键词:防冰涂层;防/除冰涂层;光热材料;超疏水
在输电线路、光伏与风电设备、交通运输工具等生活和生产领域,冰雪积聚带来一系列安全风险和经济成本。传统的除冰技术(如电热除冰、化学除冰、机械除冰等)多受环境和地形的限制。而被动防冰超疏水涂层,能够显著降低材料表面的结冰现象,且成本低、耗能小、易于实施,近年来受到了人们的广泛关注和研究。然而,在低温高湿环境下,此类涂层表面的空气层易被冷凝水或冰层破坏,导致Cassie-Baxter态向Wenzel态转变,冰黏附强度骤增。机械磨损(如风沙冲击、雨水冲刷)也会破坏涂层表面微纳结构,使涂层防冰性能失效。且该类涂层无法应对已形成的冰层,仍需依赖外部干预。
为突破上述瓶颈,研究者将光热转换性能与超疏水特性结合,构建光热超疏水涂层。这类涂层通过光热材料(如碳基材料、金属纳米材料、半导体材料和聚合物)吸收太阳能并转化为热能,实现主动融冰;同时,超疏水微纳结构延缓结冰过程,二者协同降低能耗并提升了涂层在苛刻环境(如低温、弱光、高湿)下的适应性。
光热超疏水涂层综合了被动防冰和主动除冰的优点,是一种长效稳定防覆冰的多功能涂层。本文将根据光热转换机理及传热过程,系统梳理碳基材料、金属材料、半导体材料和高分子材料以及其他光热材料在光热超疏水涂层防/除冰领域的研究进展,提出光热超疏水防/除冰涂层在实际应用中的挑战和未来发展方向。
1 光热超疏水防/除冰涂层研究进展
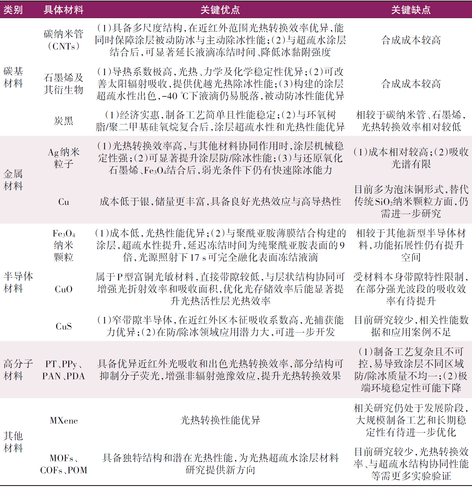
目前,优良的防/除冰涂层应同时具有优良的被动防冰和主动除冰性能。超疏水涂层因其独特的微纳结构和极低表面能(水接触角WCA>150°,滑动角SA<10°),使得冰的成核难度大且成核速率慢,有效延缓了结冰过程,减少了冰对表面的黏附。当光热材料引入超疏水涂层后,由于光热效应,通过局部升温,有效地将辐射转化为热能,使得冰黏附强度降低,促进了冰层的简单分离,起到了主动融冰的作用。此外,光热效应可以抑制低温环境下Cassie-Baxter态向Wenzel态的转变,间接提高了防/除冰性能。因此,光热材料引入超疏水涂层后,实现了涂层的主动除冰。不同光热材料在超疏水防/除冰涂层中的关键优缺点见表1。
表1 不同的光热材料在超疏水防/除冰涂层中的关键优缺点
Table 1 Key advantages and disadvantages of different photothermal materials in superhydrophobic anti/de-icing coating
1. 1 碳基材料
碳基光热材料包括炭黑、碳纳米管、石墨烯及其衍生物,其光热效应主要基于共轭效应。在光照下,碳基材料中松散电子很容易从π轨道激发到π*轨道。电子跃迁所需的能量主要依赖于最高已占据分子轨道(HOMO)和最低未占据分子轨道(LUMO)之间的能隙。此外,π轨道的共轭或超共轭可以改变HOMO和LUMO之间的电子跃迁,间隙能量随着π键数量的增加而降低。当入射光子的能量达到物质内部电子跃迁所需的能量时,π电子被激发从基态跃迁到更高的能态。最终,在激发态电子通过振动电子耦合弛豫到基态后,多余的能量以热的形式释放出来。
碳纳米管(CNTs)具有多尺度结构和在近红外范围内的优异光热转换效率,是光热防/除冰涂层的可行选择。吴永玲团队利用激光刻蚀技术对聚二甲基硅氧烷(PDMS)弹性体进行刻蚀,获得超疏水表面,并将CNTs加入其中,获得主动防冰的功能。在二者的协同作用下,液滴的冻结时间从170 s延长到540 s,冰的黏附强度从3.3 kPa降低到0.3 kPa。彭超团队将SiC和乙醇的混合体系喷涂在改性沥青表面,并引入CNTs。在1 kW/m2的太阳光照下,涂层的延迟结冰时间为132 min,比未辐照条件下增加了85.9%,冻结时间同时显著延长。石墨烯是由单层碳原子通过sp2轨道排列成六边形结构的一种二维纳米材料,具有优异的光热性能[超高的热导系数,约为5 300 W/(m·K)]、力学性能和化学稳定性。樊小强团队将SiO2与PDMS/E51环氧树脂结合形成多级粗糙结构,并引入多层石墨烯作为光热纳米颗粒。该涂层表现出优异的超疏水性,水接触角(WCA)>162°,表面的液滴即使在-40 ℃也容易脱落。在0.2 W/cm2光照下,涂层表面平均温度达到50 ℃,可以使其表面冰层在6 min内完全去除。
虽然CNTs和石墨烯具有优异的光热转换效率,但是二者的成本较高。而炭黑则是一种较为经济的光热材料,制备工艺简单且性能稳定,使用更为广泛。彭华乔研究员通过将炭黑与环氧树脂/PDMS复合,采用喷涂技术制备了光热超疏水涂料。超疏水性(WCA=171.5°,SA=4.6°)和光热性能使涂层具有较强的防/除冰能力,光照射下涂层可在300 s内完成除冰过程。
1. 2 金属材料
部分金属纳米粒子主要包括Au、Ag、Pt、Cu等,由于其独特的局部表面等离子体共振效应(LSPR)和可调谐的光学性质,作为光热材料具有显著的优势。这些金属纳米粒子具有大量自由电子和可极化电子,在光照下可以通过电子跃迁吸收光子能量,当光子能量与LSPR波段重合时,会发生显著的共振相互作用,从而产生LSPR效应。LSPR效应增强了光的吸收,同时产生了大量的热载流子。热载流子是由非辐射等离子体衰变产生的高能电子,它们与低能粒子相互作用,并以电子-电子碰撞的形式将电子能量转化为热量。
行业普遍认为Ag纳米粒子光热转换效率高,但是吸收光谱范围有限,因此常与其他光热材料复合使用。冉千平团队复合使用Ag纳米粒子、CNTs和聚多巴 胺(PDA)制备超疏水光热涂层。该涂层具有较强的机械稳定性,经过260次砂纸磨损或240次胶带剥离后,涂层仍保持稳定的超疏水性。30 μL液滴在表面的冻结时间由118 s延长至392 s;氙气灯照射下,涂层表面温度由22.7 ℃升高到了97.4 ℃,冰的融化时间由2 124 s缩短至1 142 s。薛白团队在超疏水涂层中添加Ag纳米粒子、还原氧化石墨烯以及Fe3O4,以提高光热转换效率。在太阳光(0.1 W/cm2)下,涂层表面温度提高到64.4 ℃,而原始涂层仅提高到35 ℃。即使在0.04 W/cm2的弱光照射下,涂层表面的冷冻液滴也能在122 s后完全融化。此外,在10次结冰和除冰循环中,涂层仍能保持约50 ℃的恒定表面温度和120~150 s的除冰时间。
然而,Ag成本较高,相比之下,Cu成本低、储量更高,且Cu也具有良好的光热效应和高导热性,在防/除冰领域具有很大的潜力。龚晓团队采用电镀法制备了一种环保、稳定、超疏水、具有良好光热性能的泡沫铜。在0.3 W/cm2、0.6 W/cm2和0.9 W/cm2的光照强度下,泡沫铜表面温度在40 s内分别可达39.2 ℃、52.8 ℃和62.8 ℃。在未来的研究中,可采用Cu纳米粒子替代传统的SiO2纳米颗粒,构筑具有微纳结构的超疏水表面,以同时获得主动、被动防/除冰效果。
1. 3 半导体材料
半导体材料主要包括过渡金属氧化物、过渡金属氮化物、碳化物和硫化物,因其独特的电子结构,在光热领域具有重要的应用价值。当光照射半导体时,价带中的电子吸收光子能量并跃迁到导带,导致价带中空穴的产生以及随后电子-空穴对的发展。然后,能量通过光子的辐射弛豫(再辐射)或声子的非辐射弛豫(热激发)传递到半导体表面,被激发的电子返回到较低的能带。以声子形式发射的能量引起局部晶格加热,产生光热效应。
Fe3O4纳米颗粒是一种低成本、具有优异光热性能的纳米颗粒。梁文彦团队利用光刻技术在聚酰亚胺薄膜的表面构建微纳结构,并将Fe3O4纳米颗粒分散在其上,构筑了一种光热超疏水表面。这种表面设计不仅提高了超疏水性(WCA达到157°),而且Fe3O4纳米颗粒的非辐射弛豫特性会引起晶格的振动产生热效应,增加了导热系数,使界面处的热损失最小化。该表面延迟冻结时间是纯聚酰亚胺表面的9倍;在光源照射下,表面冻结液滴在17 s时完全融化。氧化铜是一种P型富铜光敏材料,由于其直接带隙较低,所以对于光的能量吸收效率较高,可以显著增强涂层的光热效率。王剑团队采用自下而上的化学沉积和自上而下的液体蚀刻技术在氧化铜表面构筑了多级结构和粗糙表面。在阳光照射下,该表面可以在109.8 s内完全融化冰滴(原表面需396 s)。除氧化铜外,硫化铜也是一种典型的窄带隙的半导体,在近红外区具有较高的本征吸收系数,这使得该材料具有优异的光捕获能力。硫化铜及其他硫化物在光热超疏水涂层中的应用研究较少,其在防/除冰领域具有很大的应用潜力。
1. 4 高分子材料
共轭聚合物具有优异的近红外光吸收、出色的光热转换效率,为新型光热材料。与碳基材料类似,共轭聚合物在可见光和近红外光谱中的吸收是由其丰富的π电子的非辐射弛豫引起的。此外,共轭聚合物的部分结构可以抑制分子荧光,从而增强非辐射弛豫效应,进而实现更优异的光热转换。常见的具有共轭结构的有机聚合物包括聚噻吩(PT)、聚吡咯(PPy)、聚苯胺(PAN)和聚多巴 胺(PDA)。
王建团队以三聚氰胺泡沫(MF)和功能化SiC颗粒为原料,开发了一种具有“笼状”结构的无氟、机械稳定光热超疏水防冰泡沫(PSF)。PSF表面的微纳结构和三维网络结构增强了光捕获效果,使得该表面具有优异的光热效应(0.4 W/cm2光照下,冰在7 min内融化)。此外,即使在强酸、强碱和强盐溶液中浸泡,进行磨损循环、水冲击和胶带剥离测试后,PSF仍能保持良好的超疏水性和防/除冰性能。涂圆圆团队制备了一种生物基耐用光热超疏水涂层。通过SiO2颗粒接枝多巴 胺修饰的疏水长链烷烃和可光固化的甲基丙烯酸基团,实现了疏水颗粒的高效光热转化。在近红外激光(808 nm,1 W/cm2)照射下,涂层表面温度在30 s内可提高40 ℃,表面的冷冻液滴可以在42 s内完全融化。虽然共轭高分子材料具有易修饰的化学结构,但是作为一种新型光热材料存在不足:工艺复杂且不可控,可能导致不同区域涂层的防/除冰效果不均一,使得涂层的防/除冰性能不佳。
1. 5 其他材料
除了前面提到的金属、半导体、聚合物和碳基材料等光热材料外,诸如,金属有机骨架(MOFs)、共价有机骨架(COFs)、多金属氧化物(POM)和MXene等新型光热材料也受到了广泛关注,尤其是MXene。MXene是一种二维层状金属碳化物或金属氮化物材料,其光热转换机制归因于LSPR效应,同时其含有的过渡金属提供了丰富的自由载流子。
郝志峰团队利用PDMS作为疏水剂、黏结剂和表面保护剂,并添加MXene复合材料(Ni@Ti3C2Tx)作为磁性光热填料,制备了高效的光热超疏水涂层PDMS/Ni@Ti3C2Tx。磁性光热填料在强磁场下自组装成睫毛状微观结构。这种独特的结构可以形成空气层赋予表面超疏水性,而且能有效捕获光。在0.1 W/cm2的光照下,PDMS/Ni@Ti3C2Tx表面约4 mm的冰层于604 s内融化。在极冷条件下(-30 ℃),PDMS/Ni@Ti3C2Tx的冻结时间比裸基材的延长了7.3倍,冰黏附强度也比裸基材的降低了约55%。
2 结 语
与传统单一体系超疏水被动防冰涂层相比,结合光热材料所制备的光热超疏水涂层协同了被动防冰和主动除冰的优势,具有能耗低、效率高、不污染等众多优点。然而,光热超疏水涂层仍面临许多的限制和挑战:
(1)光热超疏水涂层牺牲了其透明度,影响了对光的吸收;
(2)长久耐用性以及附着力仍需提升;
(3)动态适应性差。
今后的研究重点应集中在以下几个方面:
(1)保证涂层的透明度,注重对纳米颗粒的选择,尽量减少光的散射;
(2)研制耐磨且具有优异黏结性的聚合物体系;
(3)复合使用相变材料提升涂层动态适应性。
随着智能响应材料的精准设计、先进制备技术的开发与全生命周期评价体系的完善,光热超疏水防/除冰涂层有望实现大规模工程应用,为冰雪灾害防控提供高质量技术方案,同时推动低能耗、环保材料在极端环境工程中的应用与发展。
文章来源:《涂料工业》2025年第12期
DOI号
10.12020/j.issn.0253-4312.2025-286
通信作者
张超灿(1962—),男,博士,教授,主要研究方向为功能高分子、涂层;邮箱:polymers@whut.edu.cn。
通信作者简介
张超灿,1962年出生,理学博士。现任武汉理工大学材料学院教授,博士生导师。享受国务院政府津贴。先后担任第一至三届教育部高分子教学指导委员会委员以及中国工程教育认证专家。获得省部级科技进步奖一等奖和二等奖共四项和优秀教材二等奖一项。负责和参加了国家重点科技攻关、“973”计划、国家产业振兴计划、国家自然科学基金、博士点基金、湖北省重大科技计划等项目,在国内外学术杂志上发表学术论文二百多篇。
欢迎引用本文
本文作为参考文献时的标准著录格式:
王展博,龚徳朋,张超灿. 光热超疏水防/除冰涂层研究进展[J]. 涂料工业,2025,55(12):70-75.
WANG Z B,GONG D P,ZHANG C C. Research progress in photothermal superhydrophobic anti-icing/de-icing coating[J]. Paint & Coatings Industry,2025,55(12):70-75.
(0)



